发布时间:2022-05-18 浏览量:0

皮肤是人体的第一道保护屏障,是保护内部组织免受机械损伤、微生物感染和紫外线辐射的关键结构[1,2]。全世界每年有超过1100万人遭受烧伤伤害,在由创伤、肿瘤摘除、烧伤造成的全层皮肤损伤中,由于伤口形成较深,渗透到真皮的浅层部分,愈合过程不充分而导致形成慢性伤口甚至导致严重的畸形和功能缺陷,并且还有可能进一步导致大面积的疤痕,这不仅影响人类的身心健康,还给社会带来严重的经济负担,因此迫切需求一种有效的治疗手段修复全层皮肤损伤[3,4]。

近年来的研究表明干细胞通过分泌抗炎、抗纤维化和促血管生成的活性因子,如可溶性分子(生长因子)或细胞外囊泡(外泌体)等来改善创面愈合过程。除了传统的使用干细胞治疗创伤的方法外,还出现了新的疗法——使用干细胞外泌体。
1、什么是外泌体?
外泌体(exosome)是一类直径30-150nm,具有完整膜结构的细胞外囊泡,主要负责细胞间的物质运输和信息传递。
人体几乎所有类型的细胞都能分泌外泌体,外泌体广泛存在并分布于各种体液中,携带多种蛋白质、mRNA、miRNA和脂质类物质等,可参与细胞间信息传递、细胞迁移、血管新生和细胞生长等过程。
干细胞外泌体在上皮组织的增殖、迁移、再生、炎症和瘢痕控制等方面具有较好的治疗作用。研究表明,间充质干细胞(MSCs)分泌的外泌体具有再生和抗炎特性,除此之外,具有更高的安全性、较低的免疫原性和跨越生物屏障的能力。

2、MSC-Exo的优势
(1)易获得:相比较其他细胞来说,MSC是己知的唯一具有大规模生成外泌体能力的人源细胞;
(2)安全性高、免疫原性低,避免吞噬:外泌体是机体固有的,其表面具有与细胞相似的固有生化特性,因此能够避免吞噬作用。除此之外,外泌体可以抑制T细胞的激活,并有助于维持免疫稳态,避免了因细胞移植引起的免疫排斥和肿瘤发生;
(3)无伦理限制;
(4)易于控制:外泌体的浓度、剂量、使用途径和时间易于掌控。
因此,MSC-Exo的生物学特性使其在创伤修复中具有良好的应用前景。
3、MSC-Exo在皮肤修复中的作用机制
促进成纤维细胞增殖
在皮肤损伤后第3天后,成纤维细胞开始增殖产生细胞外基质(包括纤连蛋白,I型和III型胶原蛋白等)。同时,上皮细胞开始增殖并向受伤区域边缘迁移,加速伤口闭合。从整个伤口愈合过程来看,细胞增殖和皮肤再上皮化在皮肤再生过程中起至关重要的作用。

研究发现,不同来源间充质干细胞的外泌体都可以促进皮肤细胞增殖,并加速上皮再生。脐带间充质干细胞外泌体(UCMSC-exo)可以通过上调N-cadherin,cyclin-1,PCNA,I 型胶原和 III 型胶原的基因表达,促进成纤维细胞增殖和胶原合成。脂肪间充质干细胞外泌体(ASCs-Exo)能够刺激成纤维细胞的增殖、迁移和胶原蛋白合成,并促进细胞周期蛋白1、N-钙黏蛋白、Ⅰ型胶原、Ⅲ型胶原和增殖细胞核抗原的表达[5]。

促进血管新生
创面愈合过程中,机体内血管内皮细胞迁移、增殖形成新生血管,新生血管的形成在创面愈合的过程中发挥重要作用。MSC-EXO富含多种与血管生成相关的蛋白质和RNA,包括mRNA和miRNA,它们可以激活内皮细胞中多种信号通路。
已有许多研究报道,在不同的疾病模型中,局部应用MSC-EXO可诱导新血管形成。人诱导多能干细胞(hiPSC)-EXO可促进人脐静脉内皮细胞体外增殖、迁移和成管。此外,在伤口部位移植外泌体可以诱导新血管的形成,促进皮肤伤口的愈合。

抑制瘢痕形成
一些研究表明,MSC-EXO可以抑制疤痕的形成。MSC-EXO可能通过传递生物活性蛋白和miRNA而发挥其抗瘢痕作用。

调节免疫反应
MSC来源的外泌体介导传递具有抗炎及免疫活性的分子,B细胞和T细胞也在伤口愈合中起着关键作用。MSC-EXO可以调节B淋巴细胞的活化、分化和增殖,也可以抑制T细胞的增殖,MSC-EXO可将效应T细胞转化为调节性T细胞,从而发挥免疫抑制作用,其中调节性T细胞能够减少γ干扰素和促炎M1表型巨噬细胞的积累,进而促进伤口的愈合。

MSC-EXO在皮肤创伤愈合模型中表现良好的治疗效果,为皮损治疗提供了新的实现途径。
4、总结与展望
随着不断的临床摸索,拥有各种生物学功效的干细胞衍生品的应用价值逐渐被发掘。目前干细胞衍生品在烧伤烫伤,难愈合性溃疡及术后创伤修复领域的潜在应用价值比较大,通过了解MSC-exo在皮肤损伤修复中的作用,可以预见:MSC-Exo在皮肤损伤修复方面(包括烧伤烫伤、糖尿病足)有着很大的前景。

新利18软件官网·肌因世家衍生品产品性能
新利18软件官网以标准化、良好表征、经过中检院质量复核的脐带间充质干细胞作为外泌体制备的种子细胞,基于标准化细胞培养条件,自主研发了临床级外泌体分离纯化工艺,处理通量高、分离时间短、杂质去除率高。透射电子显微镜、蛋白标志物检测、纳米流式检测以及NTA检测结果显示,外泌体产品产量和纯度均处于国际领先水平;

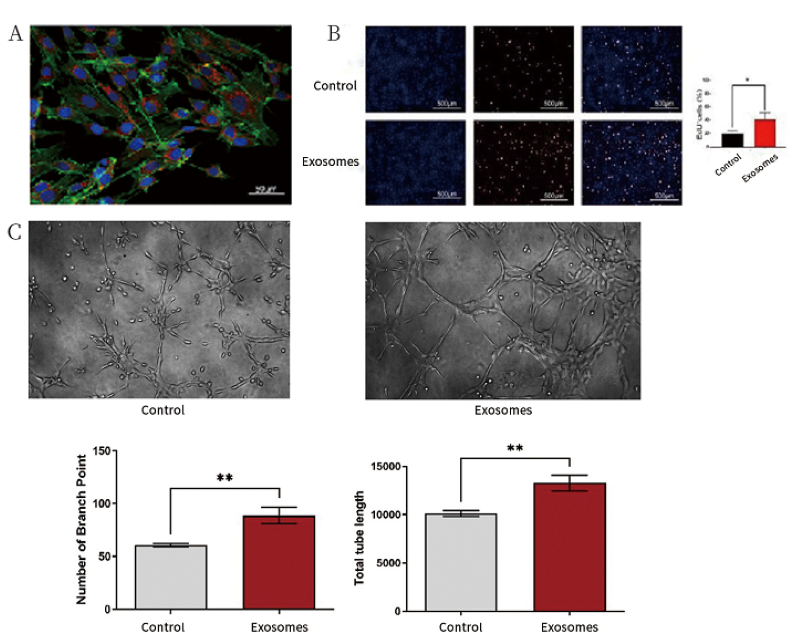
MSC-Exo的监测和鉴定
外泌体产品可以被细胞摄、并促进细胞增殖、促进脐静脉内皮细胞体外生成血管;

MSC-Exo的细胞水平有效性
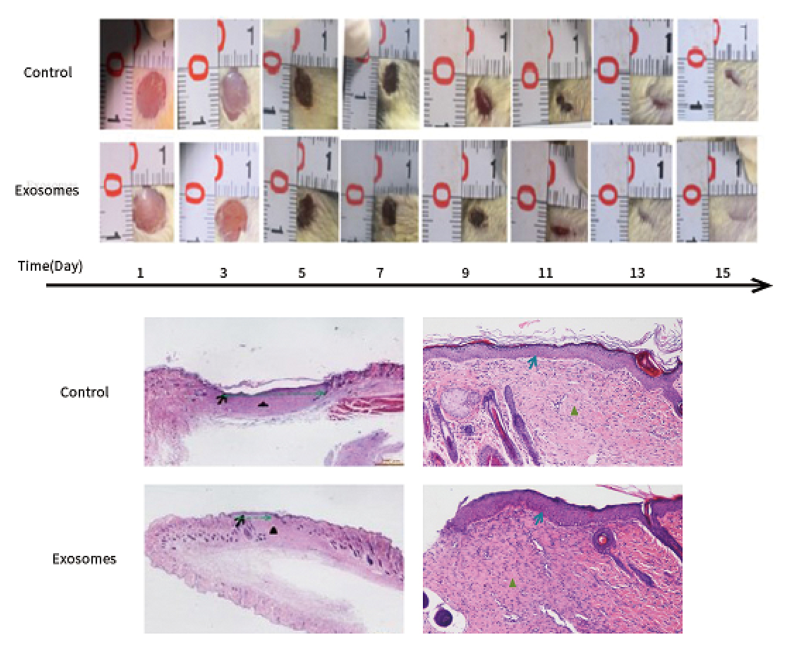
动物实验结果表明:外泌体产品可以促进大鼠创面的愈合,展现出良好的效果。

MSC-Exo的创面治疗有效性
肌因世家医用系列产品:

参考文献:
[1] Bhardwaj N, Chouhan D, and Mandal B B. Tissue Engineered Skin and Wound Healing: Current Strategies and Future Directions [J]. Curr Pharm Des, 2017, 23(24): 3455-3482.
[2] Rodrigues M, Kosaric N, Bonham C A, et al. Wound Healing: A Cellular Perspective [J].
Physiol Rev, 2019, 99(1): 665-706.
[3] Sorg H, Tilkorn D J, Hager S, et al. Skin Wound Healing: An Update on the Current Knowledge
and Concepts [J]. Eur Surg Res, 2017, 58(1-2): 81-94.
[4] Zomer H D and Trentin A G. Skin Wound Healing in Humans and Mice: Challenges in Translational Research [J]. J Dermatol Sci, 2018, 90(1): 3-12.
[5] Hu L,Wang J,Zhou X,et al.Exosomes derived from human adipose mensenchymal stem cells accelerates cutaneous wound healing via optimizing the characteristics of fibroblasts.Sci Rep.2016;6:32993.